Instance Verification Kit (IVK)
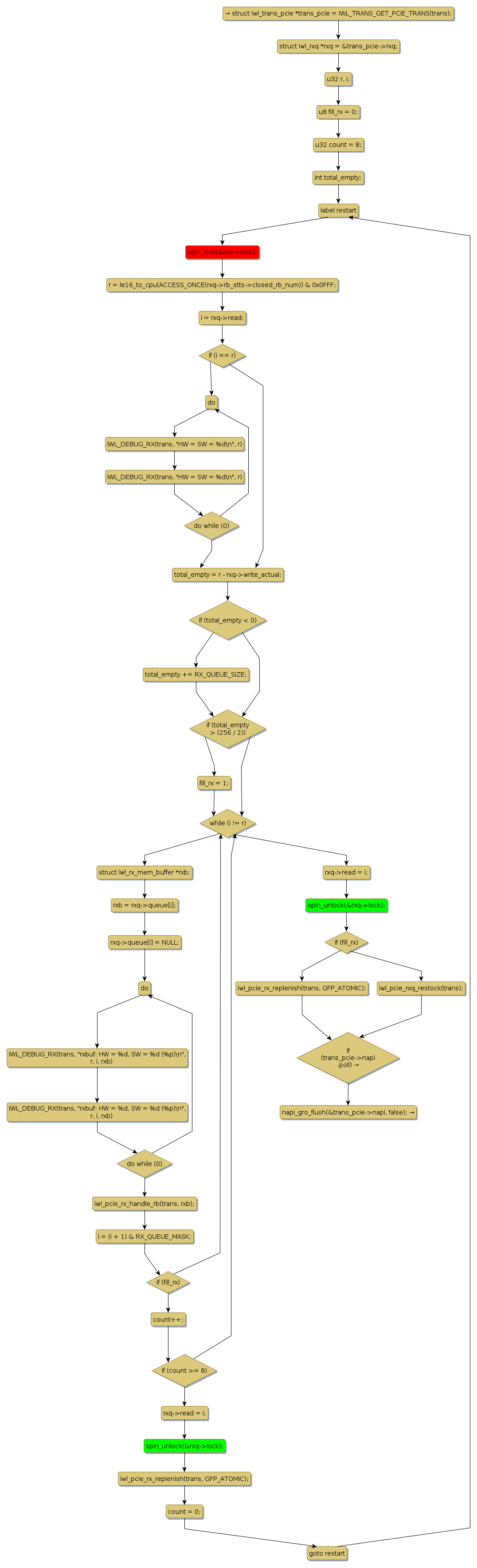
spin lock @ [22128+22+/linux-3.19-rc1/drivers/net/wireless/iwlwifi/pcie/rx.c]
Instance Signature: lock
|
The Matching Pair Graph:
|
|
Function Name
|
Control Flow Graph (CFG)
|
Events Flow Graph (EFG)
|
Source Correspondence
|
|
iwl_pcie_rx_handle
|
|
|
[21898+18+/linux-3.19-rc1/drivers/net/wireless/iwlwifi/pcie/rx.c]
|